January 8, 2026 6m read

Savanti: How Agentic AI Supercharge Catoโ€™s R&D Efficiency

Dr. Guy Waizel
Noam Yizraeli
Dr. Guy Waizel , Noam Yizraeli

Table of Contents

Wondering where to begin your SASE journey?

We've got you covered!
Listen to post:
Getting your Trinity Audio player ready...

TL;DR:

Savanti is Cato Networksโ€™ internal, agentic AI assistant that blends knowledge from Slack, Confluence, Git, and Jira to provide instant, context-rich answers. Savanti routes each query through an adaptive reasoning workflow by choosing between direct, deep, or multi-step reasoning based on the questionโ€™s complexity. Every answer is grounded in real internal context, backed by citations, and evaluated for confidence before being delivered – ensuring strong AI security alongside accuracy and reliability. Itโ€™s not just RAG, itโ€™s Agentic RAG: an AI that reasons, plans, and acts within its environment. This post shares how we built it, why it works, and what the agentic AI community can learn from the experience of deploying AI that actually helps engineers work faster and smarter.

Why We Built It

Where questions live, answers should too

Engineers ask questions where they collaborate in Slack. By embedding the assistant directly into Slack threads, we eliminated context switching and kept knowledge discoverable and transparent. Every answer is a small piece of shared documentation.

The reality of enterprise knowledge

Documentation lives across silos, design docs, tickets, PRs, tribal Slack wisdom. Savanti unifies these. Ask a question like โ€œWhy did we choose pgvector?โ€, and it retrieves the full story: the Confluence design doc, the Git PR, and the Slack thread where the tradeoff was decided. Thatโ€™s context retrieval done right.

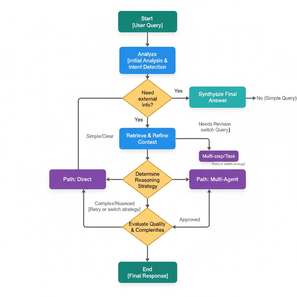
Savanti doesnโ€™t just retrieve, it reasons. Not every question deserves the same reasoning cost, so Savanti dynamically routes each query through the lightest reasoning path that can still deliver a high-confidence, well-cited answer. It uses planning steps, confidence checks, and structured tool use to decide when to answer, when to combine sources, and when to escalate to a human. This makes it as much an autonomous teammate as a search engine.

The Agentic Layer: Beyond Traditional RAG

Most RAG pipelines stop at โ€œretrieve and respond.โ€ Savanti adds an agentic reasoning loop:

  1. Plan: Parse intent, determine whether to search, synthesize, or escalate.
  2. Retrieve: Semantic vector search across multiple systems (Slack, Confluence, Git, Jira).
  3. Reason: Merge and validate context, check source agreement.
  4. Act: Reply with citations or suggest the best human contact if confidence is low.

Unlike linear RAG pipelines, Savanti can retry retrieval, switch reasoning strategies, or escalate to deeper analysis when confidence is low or sources conflict. This evaluation loop is what turns โ€œpretty goodโ€ answers into reliable ones.

This reasoning cycle lets the assistant behave like a proactive collaborator rather than a static Q&A system. In Figure 1 we present a simplified overview architecture of Savanti.

Architecture

Figure 1: Savanti architecture

Design principles that matter

  • Context-in / Context-out: Slack thread context enriches queries and allows the bot to answer in a shared, conversational tone.
  • Unified knowledge graph: We built a multi vector RRF merging index that merges structured and unstructured knowledge from Slack, docs, code, and tickets.
  • Persistence without complexity: Using Postgres with pgvector gives us durable, atomic updates and millions of searchable chunks without over-engineering.
  • Citations-first: Every answer shows its sources, reinforcing trust and knowledge lineage.
  • Adaptive routing: Queries are classified and routed to direct, deep, or multi-step reasoning paths based on complexity and confidence requirements.
  • Deprecation-aware reasoning: When sources conflict or imply that guidance has changed, the assistant reconciles the evidence and compiles an up-to-date answer.

Real Impact on Developer Productivity

Even small context gaps waste time. Savanti fills those instantly:

  • New hires ramp up faster without hunting for tribal knowledge.
  • Engineers resolve blockers in minutes instead of hours.
  • Better cross-team incident response. During on-call, it quickly brings the right context into the thread, helping teams converge on root cause with fewer handoffs.

We measured the impact qualitatively: fewer pings, faster resolution, and more โ€œa-haโ€ moments when the agent connects threads humans forgot. Alongside qualitative feedback, we built internal monitoring to quantify adoption, citation quality, and estimated time saved per query.

Practical Examples of Savanti in Action

Configuration Discovery Example

The first example demonstrates how Savanti helps engineers resolve configuration-related questions by linking together relevant documentation, past discussions, and configuration guidelines. (Figure 2)

Figure 2: Savanti surfaces config details by linking relevant documentation and related team discussions.

Ownership Discovery Example 

Savanti identified the right owner by confluence metadata and Slack context, even when names werenโ€™t explicitly mentioned. (Figure 3)

Figure 3: Savanti identifies the right owner by reasoning across Confluence metadata and Slack conversations. 

Technical Decision Reconstruction Example

When engineers ask about past technical decisions or request guidance on a similar suggestion today, Savanti reconstructs the full reasoning behind the original choice. It surfaces design docs, Slack discussions, PRs, and related project history then asks clarifying questions to refine the answer (Figure 4), and provide more precise recommendations. (Figure 5).

Figure 4: Savanti reconstructs past decisions to guide new technical choices

Figure 5: Savanti refines its answers using guided queries and structured reasoning 

Each case is saving hours of human searching, but more importantly, it created a living, learnable institutional memory.

Monitoring and Statistics: Measuring Savantiโ€™s Real Impact

Savantiโ€™s success isnโ€™t anecdotal, itโ€™s measurable. We built an internal observability dashboard that continuously tracks its adoption, efficiency, and knowledge impact.

What We Measure

  • Usage metrics: number of engineers, researchers, and product stakeholders actively querying Savanti.
  • Time saved: each query is estimated to save ~15 minutes of manual search, reading, or coordination effort.
  • Citation coverage: percentage of responses that include verified citations to Slack, Confluence, Git, or Jira.
  • Knowledge amplification: indirect time savings for the people not interrupted: when engineers no longer need to be pinged for help, we estimate that the effect can be even a multiplier value by 5 or 10.

How We Visualize It

We visualize it with dashboard displaying the number of active users in the last 24 hours, citations per response, and total engineering hours saved. Each bar represents cumulative time reclaimed by autonomous, cited answers across Catoโ€™s R&D teams.

The data confirms what we see culturally: Savanti doesnโ€™t just save time per query, it compounds efficiency by freeing experts to focus on deep work while democratizing institutional knowledge. (Figure 6).

Figure 6: Savanti impact dashboard

What the Agentic AI Community Can Take Away

  • Agentic RAG works: Blending reasoning with retrieval leads to materially better outcomes. Itโ€™s not just smarter search, itโ€™s a reasoning agent living in the workflow.
  • Public context matters: Placing AI where people collaborate amplifies its impact. Donโ€™t build side-portals; embed intelligence in the flow.
  • Keep it simple, then scale: Our MVP used a single Postgres instance and minimal glue code. Stability first, sophistication later.
  • Measure quality, not vanity: We track latency, answer helpfulness, and confidenceโ€”not token counts or theoretical cost models.
  • Routing is a product feature: Better UX often comes from doing less and using deeper reasoning only when it adds value.

Future Directions

Weโ€™re continuing to expand Savantiโ€™s capabilities with:

  • IDE and CLI integrations via a Model Control Plane (MCP)
  • Smarter document enrichment and link-following
  • Multi-prompt reasoning for complex questions
  • Optional human-in-the-loop verification for critical answers

Our long-term goal: make every engineerโ€™s environment a living, reasoning context engine that learns from interactions and feeds back insights across teams.

Why This Matters Beyond Cato

Savanti shows how agentic AI can boost not just productivity but culture, turning ephemeral chat into lasting, searchable knowledge. It demonstrates a pattern any modern engineering org can adopt: Embed reasoning agents where collaboration happens, ground them in real context, and let them evolve alongside your knowledge.

For developers and AI practitioners, the lesson is clear: RAG is only the foundation. True leverage comes when your AI agents think, reason, and act within your workflows.

Related Topics

Wondering where to begin your SASE journey?

We've got you covered!
Dr. Guy Waizel

Dr. Guy Waizel

Tech Evangelist

Dr. Guy Waizel is a Tech Evangelist at Cato Networks and a member of Cato CTRL. As part of his role, Guy collaborates closely with Cato's researchers, developers, and tech teams to bridge and evangelize tech by researching, writing, presenting, and sharing key insights, innovations, and solutions with the broader tech and cybersecurity community. Prior to joining Cato in 2025, Guy led and evangelized security efforts at Commvault, advising CISOs and CIOs on the companyโ€™s entire security portfolio. Guy also worked at TrapX Security (acquired by Commvault) in various hands-on and leadership roles, including support, incident response, forensic investigations, and product development. Guy has more than 25 years of experience spanning across cybersecurity, IT, and AI, and has held key roles at tech startups acquired by Philips, Stanley Healthcare, and Verint. Guy holds a PhD with magna cum laude honors from Alexandru Ioan Cuza University, his research thesis focused on the intersection of marketing strategies, cloud adoption, cybersecurity, and AI; an MBA from Netanya Academic College; a B.Sc. in technology management from Holon Institute of Technology; and multiple cybersecurity certifications.

Read More
Noam Yizraeli

Noam Yizraeli

SW Engineer

Noam Yizraeli is a software engineer on Cato Networksโ€™ Server Infrastructure team, where he specializes in optimizing and improving the companyโ€™s internal infrastructure. Before joining Cato in 2025, Noam served in the Israel Defense Forces, where he led efforts to migrate and modernize legacy services, streamline user workflows, and enhance system reliability. Noam is now focused on making Catoโ€™s internal tools fit for the AI era, optimizing and making them easy to use for all Cato Developers. In his free time, he enjoys building LEGO creations and rocking out to Tenacious D. Noam holds a bachelorโ€™s degree in computer science, specializing in deep learning, from The College of Management Academic Studies (COLMAN) and a certificate in Computer Science, Academia, and Industry from the Weizmann Institute.

Read More